Skip to main content
Home
Agile BioFoundry
Home
Agile BioFoundry
About
People
Our Team
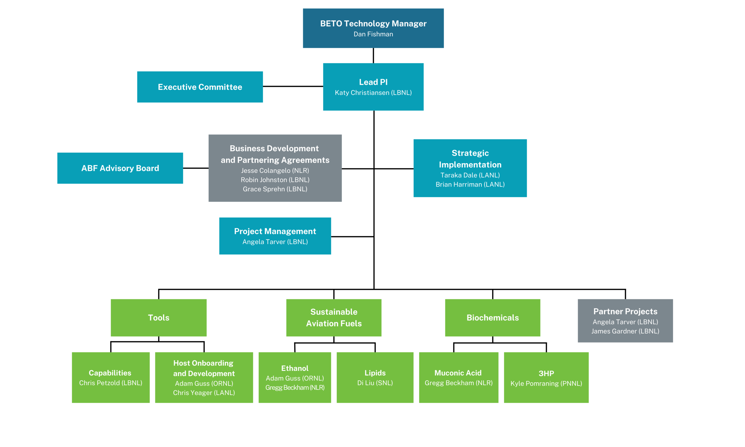
Org Chart
Alumni
Advisory Board
Capabilities
Overview
Design
Build
Test
Learn
Techno-Economic and Life-Cycle Assessment
Host Onboarding
Scale Up
Metabolic Map
Work With Us
Our Collaborations
How to Work With Us
Funding Opportunities
Licensable Technologies
Careers
Internships
News
News
Impact Report
Publications
Contact
Search modal
Search
Breadcrumbs navigation:
Home
Current page:
Org Chart
Click here to view a PDF version.